我们很荣幸为您提供优质的服务!
如您有任何关于保险产品销售或服务方面的意见,请通过以下渠道联系我们,期盼您一如既往的支持我们的工作!
一、我们的受理渠道
全国统一服务热线:952299或10109955
业务建议及投诉电话:021-80399188
APP:众安保险APP
客服及投诉邮箱:cs@zhongan.com
通讯地址:上海市黄浦区圆明园路169号协进大楼4楼
接待时间: 工作日 9:30-12:00, 13:30-18:00,法定节假日不办理
二、需要您提供的材料
1、投诉人的基本情况:
自然人或者其法定代理人姓名、身份信息、联系方式。
法人或者其他组织的名称、住所、统一社会信用代码,法定代表人或者主要负责人的姓名、身份信息、联系方式,法人或者其他组织投诉代理人的姓名、身份信息、联系方式、授权委托书等。
2、被投诉人的基本情况:
被投诉保险机构名称。
被投诉保险业从业人员的相关情况以及其所属机构的名称。
3、投诉请求、主要事实和相关依据。
4、投诉人提交书面材料的,应当由投诉人签字或者盖章。
提示:若投诉人提出消费投诉有困难的,可提供经投诉人亲笔签名或者盖章的授权委托书原件,受托人身份证明和有效联系方式等。
三、我们的处理流程
1、投诉受理
为充分维护消费者合法权益,收到投诉后我司将指定与被投诉事项无直接利益关系的人员核实投诉内容,及时与投诉人沟通,积极主动通过协商方式解决您的问题。(若经核实发现消费投诉不是由投诉人或者其法定代理人、受托人提出,我司将不予受理)
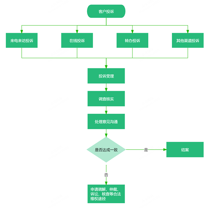
2、投诉处理流程


3、投诉处理期限
简易投诉:我司自收到消费投诉之日起15日内作出处理决定并告知投诉人。
复杂投诉:我司自收到消费投诉之日起30日内作出处理决定并告知投诉人;情况特别复杂或者有其他特殊原因的,可再延长30日。
(注:消费投诉处理过程中需外部机构进行鉴定、检测、评估等工作的,相关期间可以不计入消费投诉处理期限)
四、您的权力
1、处理结论我司通过电话、短信、电子邮件或书面形式等途径告知,并说明投诉内容核实情况、作出决定的依据与理由。
2、若投诉人对投诉处理结果有异议,可以采取申请核查、调解、仲裁、诉讼等其他合法途径维权。
(注:投诉人申请核查的,应当自收到处理决定之日其30日内向我司申请书面核查,我司收到核查申请之日起30日内将做出核查最终决定并与您告知)